Hitting the same keys and toggling commands all day is incredibly tedious. A macropad can free up mental bandwidth and speed up your workflow—whether you’re designing PCBs, writing firmware, editing videos, or any other repetitive task. In this post, we’ll guide you through an existing macropad design in Flux so you can:
By the end, you’ll have a production-ready custom macropad you can actually order—and, if you’re up for it, share your unique spin with the Flux community.
This example takes inspiration from the popular “Figma Creator Micro,” which was designed to speed up design software workflows. We wanted a similarly compact macropad with plenty of customization.
Key Components and Features:
1. Raspberry Pi Pico 2 (RP2350A)
2. External Flash Memory (W25Q32RVXHJQ)
3. Two Rotary Encoders (PEC12R-2220F-S0024)
4. Slide Potentiometer (PTA2043-2010CIB103)
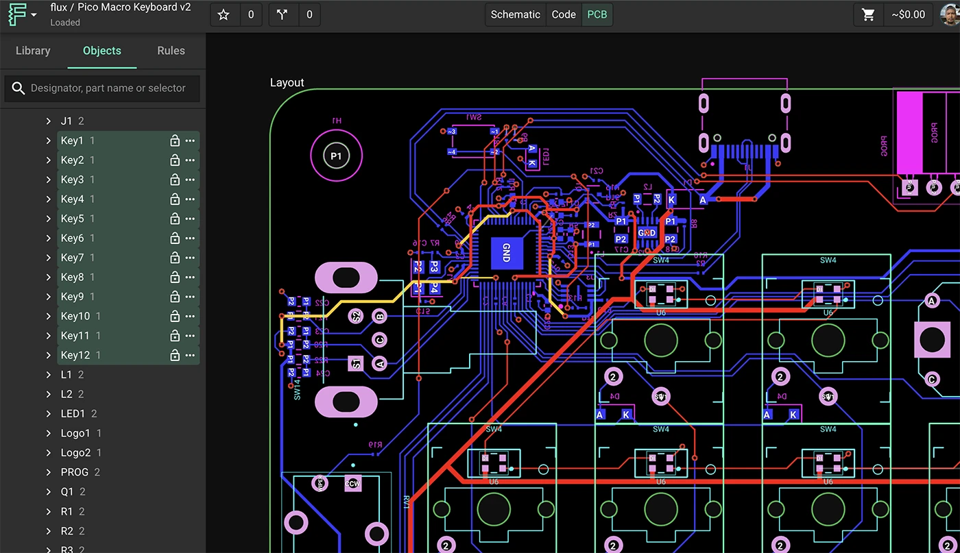
We used Flux’s automatic ground fill to ensure easy, noise-free connections across the board. Smart vias also help optimize routing, especially in compact designs. That keeps your layout clean and production-friendly.
See the Schematic and PCB: Open/Clone the Example Project in Flux to explore the design step by step. If you want a no-fuss option, you can literally just fork and order it as-is.
Before you start tinkering, it helps to see how everything fits together. If you’re not sure why certain parts are included or how they’re wired, you can simply ask Flux Copilot, our AI assistant, right in the project.
Example Copilot Prompts:
@copilot can you explain how the Mechanical Key Module is wired to the Raspberry Pi Pico?
@copilot what’s the function of the external flash memory in this design?
@copilot can you outline how the two rotary encoders are connected?
@copilot which GPIO pins are currently free for additional keys or sensors?
You can also request a high-level overview of the entire project:
Copilot will respond with details about components, pin assignments, and even why certain parts were chosen, helping you understand the design before you dive into any major customizations.
A quick way of personalizing this design would be to add some more keys. Each Mechanical Key Module is pre-built with the switch, diode, and LED. If you want more (or fewer) keys:
1. Copy the Module in the schematic.
2. Ask Copilot for an unused GPIO on the RP2350. Type:
@copilot Find a free GPIO Pin on the RP2350 where I can connect a new key
3. Let Flux Copilot handle the actual schematic wiring if you’d like. Type:
@copilot connect Key13 GPIO X
For the rotary encoders and slide potentiometer, you’ll see them already placed in the schematic. Feel free to move them around, switch to different pins, or remove them if you don’t need them.
Switch to the PCB editor to see the current footprint placements.
Repeat or tweak until the board shape, connector positions, and overall look match your preferences.
That’s it! You’ll have your custom macropad PCB in hand in a couple of weeks—ready to solder and test.
We’ve included a MicroPython firmware example that handles debouncing, RGB lighting, rotary encoder tracking, and custom macros. You can tweak it however you like: add more key commands, change LED effects, or even integrate USB HID keyboard functionality.
Below is the full example code:
How to Flash:
A macropad is a fun, hands-on introduction to designing professional-grade PCBs with Flux—while still being small and easy to iterate on. Using modules, AI Auto-Layout, and built-in Copilot means you can move fast, experiment freely, and end up with a fully functional device you’ll actually use every day.
Ready to fork this design and customize the hardware, firmware, or both?
Share your unique designs in our Flux Slack Community for a chance to be featured in an upcoming showcase!
We can’t wait to see your take on this build—happy designing!

Whether you're migrating from popular EDA applications or starting fresh, mastering high speed PCB design has never been more intuitive. Flux enables teams to design, simulate, and route with real-time AI assistance, so you can spin your next high-speed board with total confidence.

DRC is an automated process that checks your PCB layout against manufacturing and electrical constraints, catching errors like trace spacing and drill sizes before fabrication. Modern tools run this in real-time during design, while older ones batch-check at the end, often producing overwhelming error lists.

Whether you are exploring “What is a PCB?” for the first time or moving into advanced hardware engineering, modern tools make the process easier than ever. With Flux's AI-assisted platform, you can skip the steep learning curve of popular ECAD applications and design collaboratively directly in your browser. Once your board is routed and ready for fabrication, Flux's built-in supply chain features connect you directly with worldwide distributors to source parts instantly. Sign up for free today and start building!

A practical guide to when hardware teams should use low-volume PCB prototyping to validate a design versus full-scale fabrication to scale production, and how to transition between the two without costly mistakes.

A practical guide to the four main PCB via types — through-hole, blind, buried, and microvia — covering how each is fabricated, their cost and signal-integrity trade-offs, and when to use them based on layer count, BGA pitch, and routing density.

Learn PCB design for manufacturability (DFM) guidelines, rules, and common issues to ensure your circuit boards can be reliably produced.

Learn the best PCB routing techniques for clean circuit board layouts, including trace routing tips, differential pair routing, and layout best practices.

Flux brings circuit simulation to wherever you are in the design process. Start from a prompt when you have no schematic, or let Flux analyze your existing design automatically.